当前位置:
一、项目概况
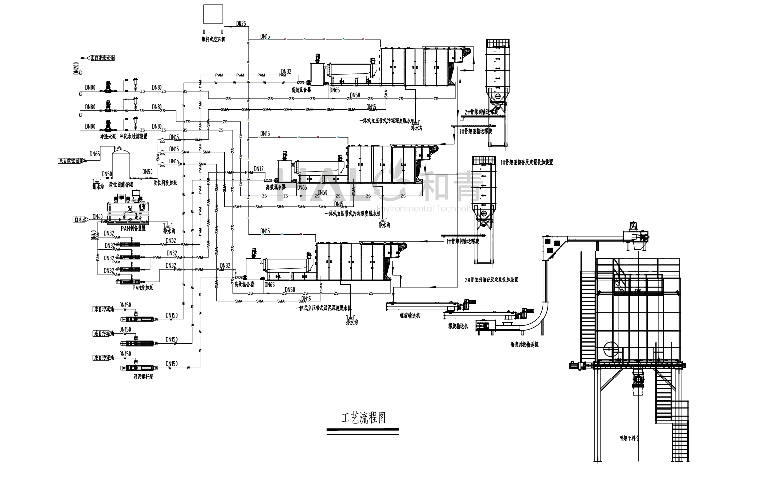
项目设计污泥处理能力为40t·DS/d,进泥含水率98~99%,处理后污泥含水率降低至60%以下,设计采用3套“SFDTH一体式高压带式深度脱水系统”,单套系统设计污泥处理能力:500~550kg·DS/h,设备运行时间24h/d。一体式高压带式深度脱水系统相比“叠螺+高压带机系统”,具有更大的过滤面积,可有效平抑进泥含水率的波动,保障系统处理效果的稳定性。 |
| ||||
二、设计工艺
本设计特点如下:
(1)系统流水线布置:一体式高压带式深度脱水系统呈流水线式布置,方便运行管理。
(2)功能分区清晰:平面布置分泵区(进泥泵、冲洗泵)、药剂区和脱水设备区。
(3)物料进出方便。
(4)管道简洁:进泥泵、冲洗水泵、PAM加药泵、改性剂投加泵安装位置距离设备对应接口尽可能近,减少管道排布,使机房内部更整洁。
(5)通道畅通:管道铺设地沟内,方便通行。
(6)检修空间大:设备周边预留足够的检修及维护空间,方便设备维护、检修。

三、项目实施效果
![]() | ![]() | ![]() | ![]() |
| 高压带式污泥脱水机 | 高压带式污泥脱水机 | 污泥输送系统 | 污泥料仓 |
![]() | ![]() | ![]() | ![]() |
| 石灰料仓 | 污泥脱水中控系统 | 含水率99%→58% | 脱水后含水率58%泥饼 |
四、项目建设过程
![]() | ![]() | ![]() | ![]() |
![]() | ![]() | ![]() | ![]() |
![]() | ![]() | ![]() | ![]() |